上海理工大学
211 |
985 |
双一流 |
理工
上海市
本科
省重点
公办
1795
信义勤爱,思学志远
021-55270799
http://www.usst.edu.cn
更多 >
图片
院校首页
历年分数
历年分数
历年分数
普通类
艺术类
体育类
招生计划
院校计划
投档规则(艺术)
投档规则(体育)
招生政策
招生简章
招生资讯
探校攻略
探校攻略
探校攻略
探校攻略
探校攻略
探校攻略
院校首页
> 招生简章
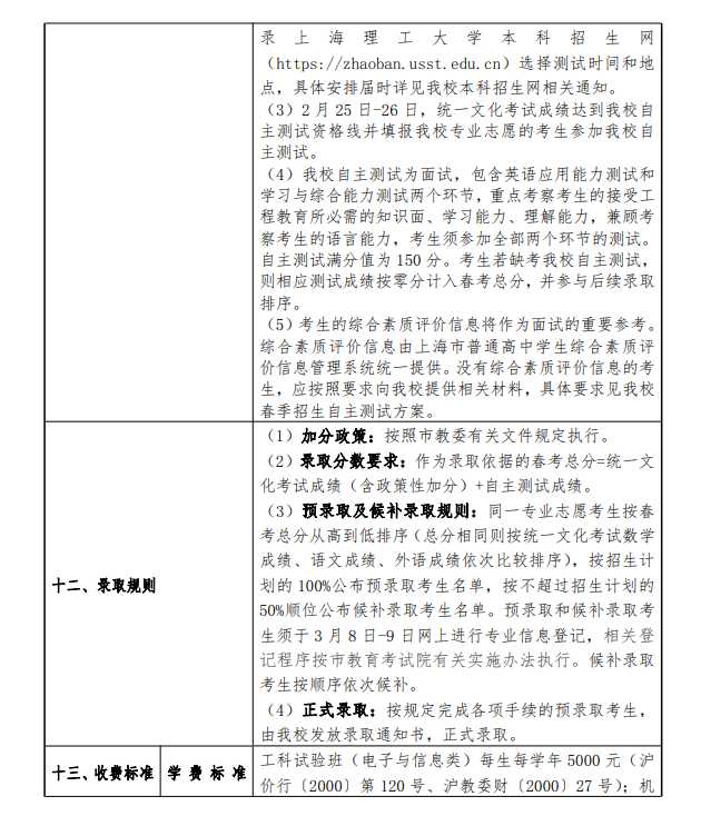
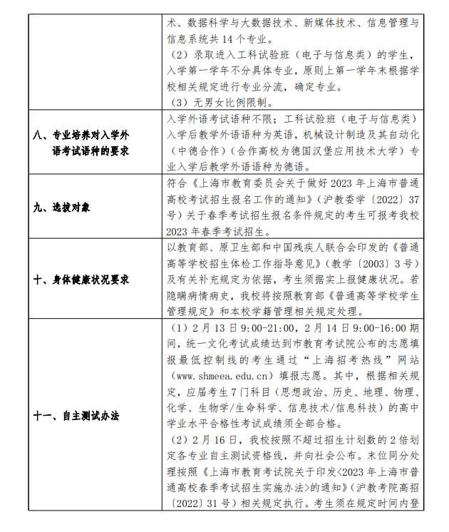
上海理工大学2023 年春季高考招生章程
2023-01-03 08:58:29 分享至:
招生简章
招生资讯
上海理工大学2023 年春季高考招生章程
2023-01-03 08:58:29